“校企合作结硕果,产教融合谱华章” —— 自2003年进入教育领域,深圳市金数据技术股份有限公司持续响应国家教育政策,有效推进信息技术产业与教育深度融合,顺利获得产业学院、专业共建、协同育人等校企合作模式,创新人才培养,共促产教融合。


广东轻工职业技术学院
01.《继续教育“类间协同,环式施教”ICT人才培养体系探索与实践》获2021年广东省教育教学成果奖一等奖。
合肥学院
02.《“两证书、三方向、四平台”的通信工程专业工程能力培养模式探索与实践》获2021年安徽省教学成果奖二等奖。
广东职业技术学院
03.《基于校企共同体的"双重构、六阶梯"物联网专业群人才培养创新与实践》获2021年广东省教育教学成果奖二等奖。
湖北科技职业学院、武汉软件工程职业学院
04.《对接华为生态企业“1+1+N”协同培养高职信息技术类人才的探索与实践》获第九届湖北省高等学校教学成果奖二等奖。
武汉工商学院
05.《基于“双主体五融合”的民办高校ICT应用型人才培养路径探索与实践》获第九届湖北省高等学校教学成果奖三等奖。

山东信息职业技术学院
01.《产教深度融合背景下协同育人创新模式研究》入选2021年度中国高等教育博览会“校企合作双百计划”典型案例。

云南工商学院
01.计算机科学与技术专业荣获省现代学徒制人才培养拟立项项目。

广东职业技术学院
01.广东职业技术学院新一代信息技术产业学院入选2021年广东省高职教育示范性产业学院。
02.广东职业技术学院华为鲲鹏实践基地入选2021年广东省产教融合实训基地。

广东科技学院
01.鲲鹏计算重点实验室获批为东莞市工程技术研究中心和重点实验室(2022年第一批)。
02.“Research On The Construction Of Integrated Education Mechanism Of Industry And Education In Applied Undergraduate C” 入选ETA2206。

华东交通大学
01.《ICT现代产业学院》入选省级教学改革研究项目。
广东科技学院
02.《发挥地域优势,打造多维度创新型品牌》取得2022年度大学生创新创业训练计划项目省级立项。
郑州信息工程职业学院
03.《双高背景下软件技术专业群“双主体、多方向、三递进”人培模式研究与实践》取得2021年度河南省高等教育教学改革研究与实践项目立项。

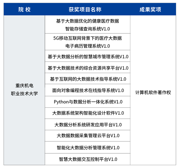
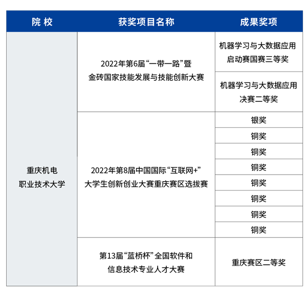
重庆机电职业技术大学
重庆机电职业技术大学12项成果被正式授予国家版权局计算机软件著作权证书。

广东科技学院
广东科技学院2项成果被正式授予国家版权局计算机软件著作权证书。


湖南邮电职业技术学院

江西应用技术职业学院

重庆机电职业技术大学

天津滨海汽车工程职业学院

广东科技学院

深圳市金数据技术股份有限公司作为产教融合型企业,立足为信息技术产业开展培育优质人才,秉持“产-教-研-创-用”多维结合,顺利获得与院校伙伴的共同耕耘,不仅实现了合作院校学生高品质就业,也促进着合作专业的内涵建设,得到教育主管单位、行业头部企业的高度认可。此次季报的系列成果,充分体现出金数据技术与合作院校携手推进产教融合创新开展效果显著。在未来,金数据技术将持续贯彻政校行企协同开展理念,共同致力于实现教育强国战略目标,为有助于国家数字化社会建设奠定人才基石。